依据我院需求,拟对下列产品进行院内采购,欢迎符合条件的厂商和供应商参与。
一、项目内容:

二、供应商资格要求:
1.满足《中华人民共和国政府采购法》第二十二条规定:
(1)具有独立承担民事责任的能力
(2)具有良好的商业信誉和健全的财务会计制度
(3)具有履行合同所必须的设备和专业技术能力
(4)有依法缴纳税收和社会保障资金的良好记录
(5)参加政府采购活动前三年内,在经营活动中没有重大违法记录
(6)法律、行政法规规定的其他条件。
2.本项目的特定资格要求:
(1)供应商被“信用中国”网站列入失信被执行人和重大税收违法案件当事人名单的、被“中国政府采购网”网站列入政府采购严重违法失信行为记录名单(处罚期限尚未届满的),不得参与本项目采购活动。
(2)本项目不接受联合体投标。
三、报名时需提供以下材料:
1、投标人的有效营业执照。
2、投标公司单位介绍信/委托函(加盖公章)。
3、如法定代表人报名需提供有效身份证,如被授权人报名需提供有效身份证和法人身份证。
4、按要求填写报名登记表(现场填写)。
四、谈判须知
1、谈判现场递交的响应文件(一正三副,正本需全彩印):报名时要求的基础材料、征信网上证明、三年没违法记录的证明材料,“本项目的特定资格要求”中列举的相关证件等,以上所有复印件加盖公章。
2、本次项目采购为竞争性谈判 ,采用最低价中标法,在满足招标要求的情况下最低价中标,交货时间为7天。
3、具体谈判时间、地点另行通知。
五、报名须知:
1、报名时间:2023年5月4日—2023年5月6日
(工作日内上午:9:00-11:00,下午:2:30-4:30)
2、报名地点:赣江新区人民医院行政楼南楼5楼后勤保障处
3、联系人:徐老师 联系电话:0791-88385349
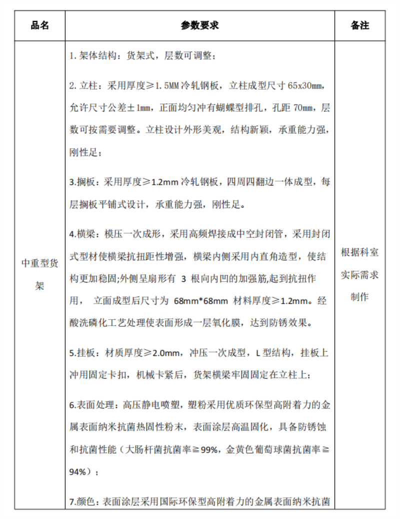
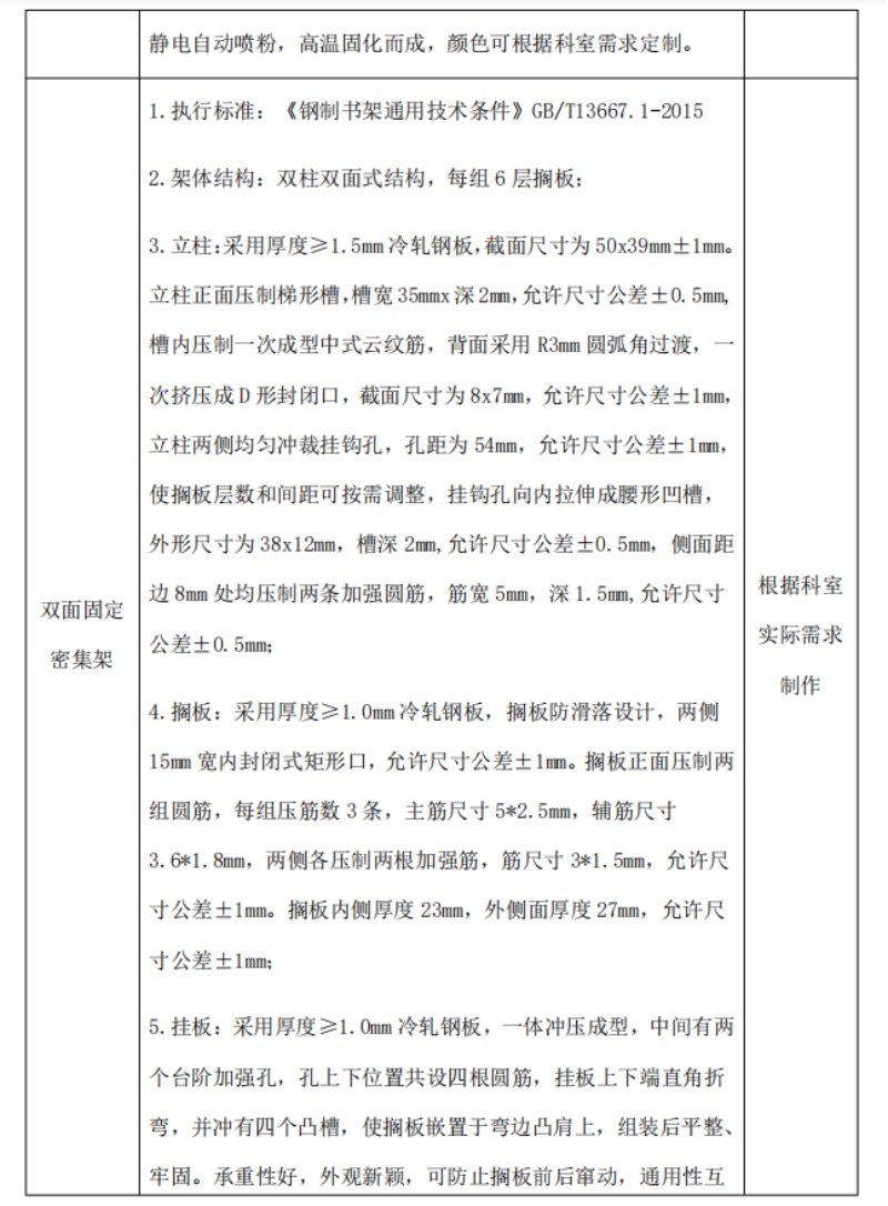
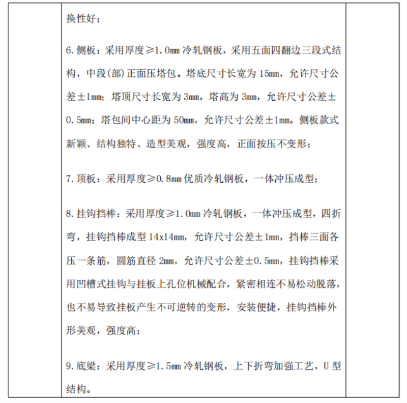
技术要求



注:为确保投标质量,开标时必须提供以下产品部件的样品作为检验依据,如有不符作为废标处理。

院区地址:江西省赣江新区直管区民心大道269号、369号
赣江新区医院行政总值班电话:191 7010 2962 预约挂号电话:0791-88385387
copyright @ 2023南昌大学第一附属医院赣江新区医院版权所有
医德医风投诉热线:0791-88385351(非工作日时间请拨打总值班)
官方微信公众号